調剤薬局
一般社団法人青森県薬剤師会
会営青森第一調剤薬局
青森県青森市浪打1丁目16-17

TEL:017-742-8823

施設基準

保険外負担

以下の項目について、その使用量、利用回数に応じた実費の負担をお願いしています。

  • 患者さんの希望に基づく内服薬の一包化【30】円/日
  • 患者さんの希望に基づく甘味剤等の添加【10】円/10ml

長期収載品の調剤

  • 患者さんが長期収載品の処方等又は調剤を希望する場合は、特別の料金として、長期収載品と後発医薬品最高価格帯との差額の1/4を徴収します。

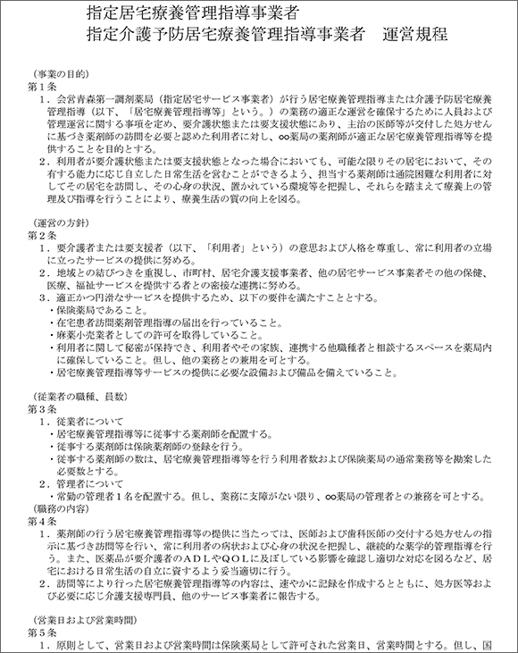
居宅療養管理指導

  • みなし介護事業者として事業所の運営規程の概要等の重要事項等は以下の通りです。

居宅療養管理指導